
0
SlateSafety: Heat Stress Management Wearable

0
NapJak: Inflatable Jacket

0
GoodMachine: High Altitude Balloons (50Km)

0
Cinch: Clothing Wearable Adapter

0
DeepLocal: Contract Design Company
0
No-Strap: Smart Watch Body Strap

0
StrongArm Tech: Back safety wearable

0
Flappy Bird Simulator: Build 18 2018

0
Uber ATG: Reliability Testing Team

7
Ridecell: Car Camera Housing

3
Football Smart Tackling Dummy

0
VR Tank Simulator: Build 18 2017

0
Mask Patch for Ear Relief

0
Ramen Vending Machine

0
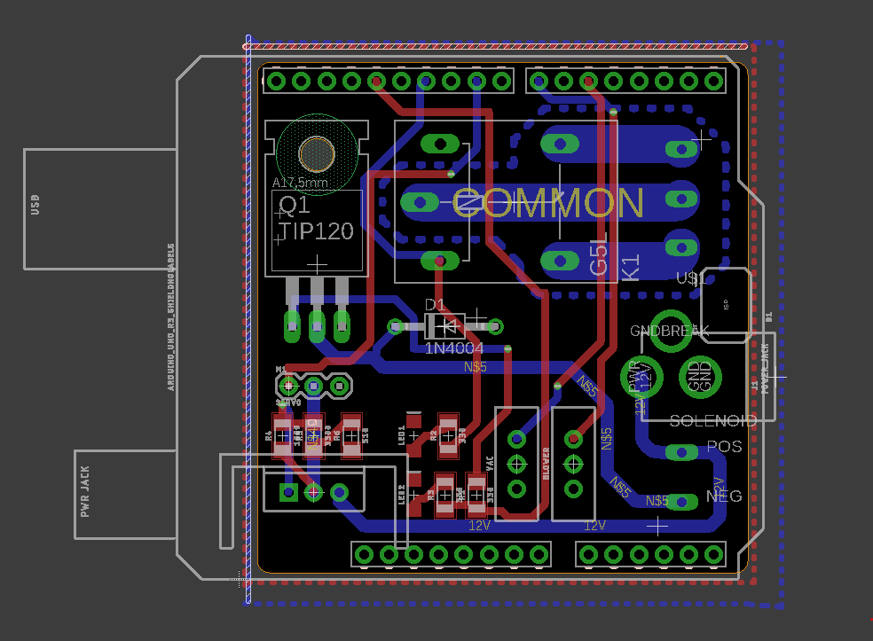
PCB Design Test Board

0
Bluetooth Page Turner

0
Wearable Device Calibration System: StrongArm Tech

0
Gaming Head Fan

7
Wearable Enclosure & Clip Interface: StrongArm Tech

0
Nintendo Switch Phone Holder

0
Handheld water turbine

7
Entrepreneurship: Pickle Rick Keychain

10
Injection Molding: Plant Buzzer & Enclosure

0
Star Wars Simulator: Build 18 2016

6
Aluminum 5052 Sheet Metal: Adjustable Container

8
PCB Design: Custom Lipo battery Charger

5
CERLAB: DENSO robot end-effector controls

0
Shoe Exploration

6
PCB: Toilet Seat Reminder

2
PCB: RGB LED Necklace

0
Upgraded Caliper

5
Environmentally Friendly Chair

4
Entrepreneurship: Apprentice Competition

0
Buggy: Carbon Fiber Gravity Racer

8
Inflatable Installation
2
Buggy: Racing Timer System
2
Buggy: Convection Wheel Heater

4
3D Printing: Dog Bag Holder

6
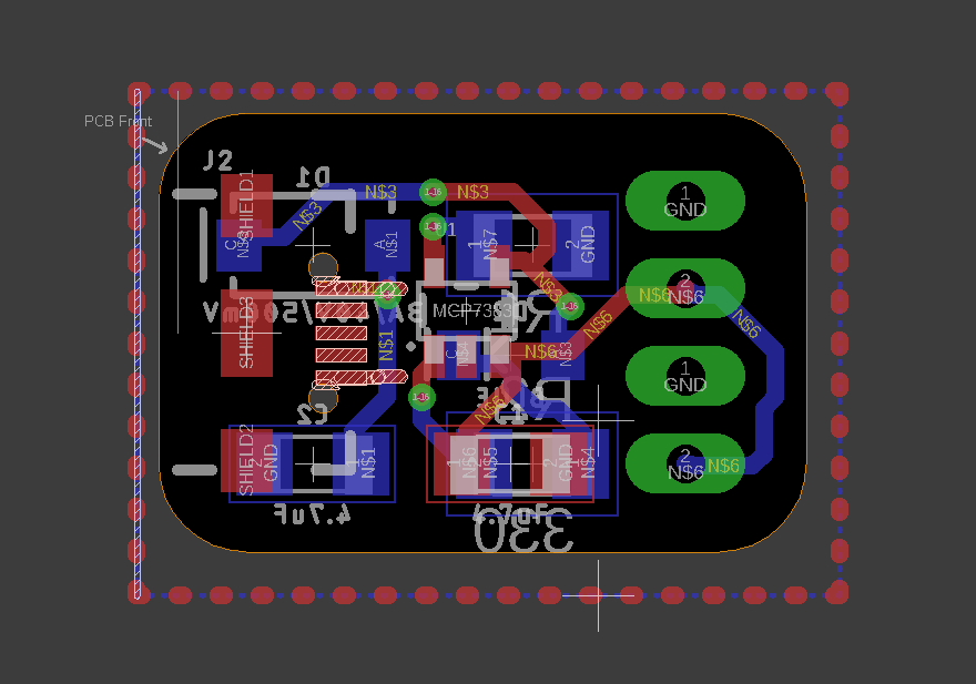
PCB: Servo Control Board

0
Physical Computing Journey Car